| 2025年人工智能算力创新知识产权研究报告 |
| 行业动态 电子信息 科技项目知识应用 2025年05月09日 |
 | 文章来源: 文章版权:转载信息 作者: | 阅读量:381 | |
| 内容摘要:《2025年人工智能算力创新知识产权研究报告》由亿欧智库发布,聚焦人工智能算力领域的技术创新与知识产权布局,系统梳理算力发展背景、关键技术突破、能源供给优化及知识产权核心要点, |
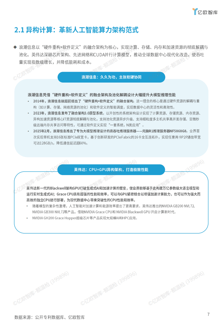
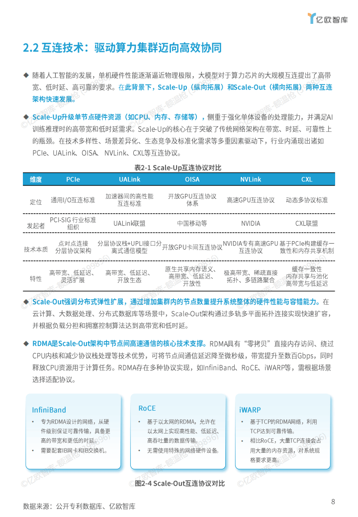
《2025年人工智能算力创新知识产权研究报告》由亿欧智库发布,聚焦人工智能算力领域的技术创新与知识产权布局,系统梳理算力发展背景、关键技术突破、能源供给优化及知识产权核心要点,为行业提供技术研发与产权保护的参考框架。报告指出,随着人工智能技术深度演进,算力作为核心基础设施需求持续攀升,尤其在大模型训练、多模态数据处理、复杂智能场景落地等领域,对算力的规模、效率及稳定性提出更高要求,推动算力技术不断突破的同时,也凸显知识产权布局对保障创新成果、规范产业竞争的重要性。在关键技术方面,报告围绕算力基础设施构建、算网融合创新、能效提升技术展开分析,提及算力集群的高效集成技术,以及新型存储技术在提升数据处理效率中的应用;重点关注散热与能源管理创新,指出散热效率不足会影响算力设备稳定运行,当前已通过优化散热设计改善这一问题,同时结合光伏发电、风力发电等新能源发电模式,搭配储能系统、超级电容等技术,构建更高效的算力能源供给体系,其中DC/DC、AC/DC等电力转换技术在算力设备供电环节的应用,进一步助力提升整体算力系统的能效比,降低能源消耗。报告还强调人工智能算力创新中的知识产权布局,指出在算力核心技术研发过程中,专利申请、技术标准制定及知识产权保护是关键环节,需针对算力设备、能源管理、数据处理等核心技术领域加强专利储备,明确技术归属与权益边界,应对行业内潜在的知识产权竞争与合作需求。此外,报告提及算力应用场景的多样化特征,不同场景(如工业智能、智慧城市、医疗诊断等)对算力需求存在差异,需结合场景特性进行针对性技术创新与知识产权储备;同时提到算网融合趋势下,跨领域技术协同(如算力与通信、能源网络的融合)增多,需关注知识产权的交叉保护与协同管理,避免技术壁垒与产权纠纷,最后结合行业发展动态,为算力领域相关企业、研究机构提供方向建议,推动人工智能算力产业在技术突破与产权保护双重支撑下实现可持续创新。
以下为报告节选内容















